矿井疏干水直接排放,陕西府谷县瑞泰煤矿被罚十万元
法讯网讯(撰稿人 李海波)据陕西府谷县政府网站1月6日发布的公告,瑞泰煤矿发生透水事故后,矿井疏干水未经污水处理设施处理直接排放,未采取应急措施。府谷县环境保护局对该公司进行罚款壹拾万元的处罚决定。

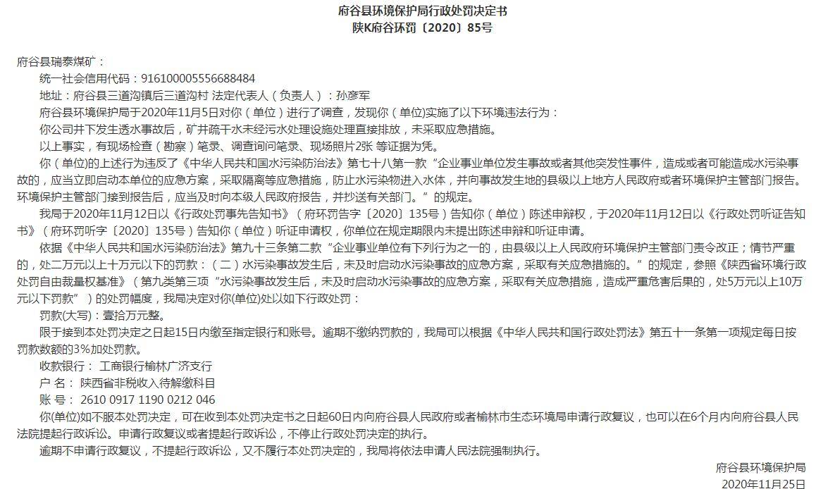
府谷县环境保护局行政处罚决定书
陕K府谷环罚〔2020〕85号
府谷县瑞泰煤矿:
统一社会信用代码:916100005556688484
地址:府谷县三道沟镇后三道沟村 法定代表人(负责人):孙彦军
府谷县环境保护局于2020年11月5日对你(单位)进行了调查,发现你(单位)实施了以下环境违法行为:
你公司井下发生透水事故后,矿井疏干水未经污水处理设施处理直接排放,未采取应急措施。
以上事实,有现场检查(勘察)笔录、调查询问笔录、现场照片2张 等证据为凭。
你(单位)的上述行为违反了《中华人民共和国水污染防治法》第七十八第一款“企业事业单位发生事故或者其他突发性事件,造成或者可能造成水污染事故的,应当立即启动本单位的应急方案,采取隔离等应急措施,防止水污染物进入水体,并向事故发生地的县级以上地方人民政府或者环境保护主管部门报告。环境保护主管部门接到报告后,应当及时向本级人民政府报告,并抄送有关部门。”的规定。
我局于2020年11月12日以《行政处罚事先告知书》(府环罚告字〔2020〕135号)告知你(单位)陈述申辩权,于2020年11月12日以《行政处罚听证告知书》(府环罚听字〔2020〕135号)告知你(单位)听证申请权,你单位在规定期限内未提出陈述申辩和听证申请。
依据《中华人民共和国水污染防治法》第九十三条第二款“企业事业单位有下列行为之一的,由县级以上人民政府环境保护主管部门责令改正;情节严重的,处二万元以上十万元以下的罚款:(二)水污染事故发生后,未及时启动水污染事故的应急方案,采取有关应急措施的。”的规定,参照《陕西省环境行政处罚自由裁量权基准》(第九类第三项“水污染事故发生后,未及时启动水污染事故的应急方案,采取有关应急措施,造成严重危害后果的,处5万元以上10万元以下罚款”)的处罚幅度,我局决定对你(单位)处以如下行政处罚:
罚款(大写):壹拾万元整。
限于接到本处罚决定之日起15日内缴至指定银行和账号。逾期不缴纳罚款的,我局可以根据《中华人民共和国行政处罚法》第五十一条第一项规定每日按罚款数额的3%加处罚款。
收款银行: 工商银行榆林广济支行
户 名: 陕西省非税收入待解缴科目
账 号: 2610 0917 1190 0212 046
你(单位)如不服本处罚决定,可在收到本处罚决定书之日起60日内向府谷县人民政府或者榆林市生态环境局申请行政复议,也可以在6个月内向府谷县人民法院提起行政诉讼。申请行政复议或者提起行政诉讼,不停止行政处罚决定的执行。
逾期不申请行政复议,不提起行政诉讼,又不履行本处罚决定的,我局将依法申请人民法院强制执行。
府谷县环境保护局
2020年11月25日
